Governance
Polimec’s governance structure mimics Polkadot’s governance v1, incorporating PLMC holders (hereafter referred to as "the public"), a council, and a technical committee, all of which are designed to ensure the efficient oversight and management of the network.
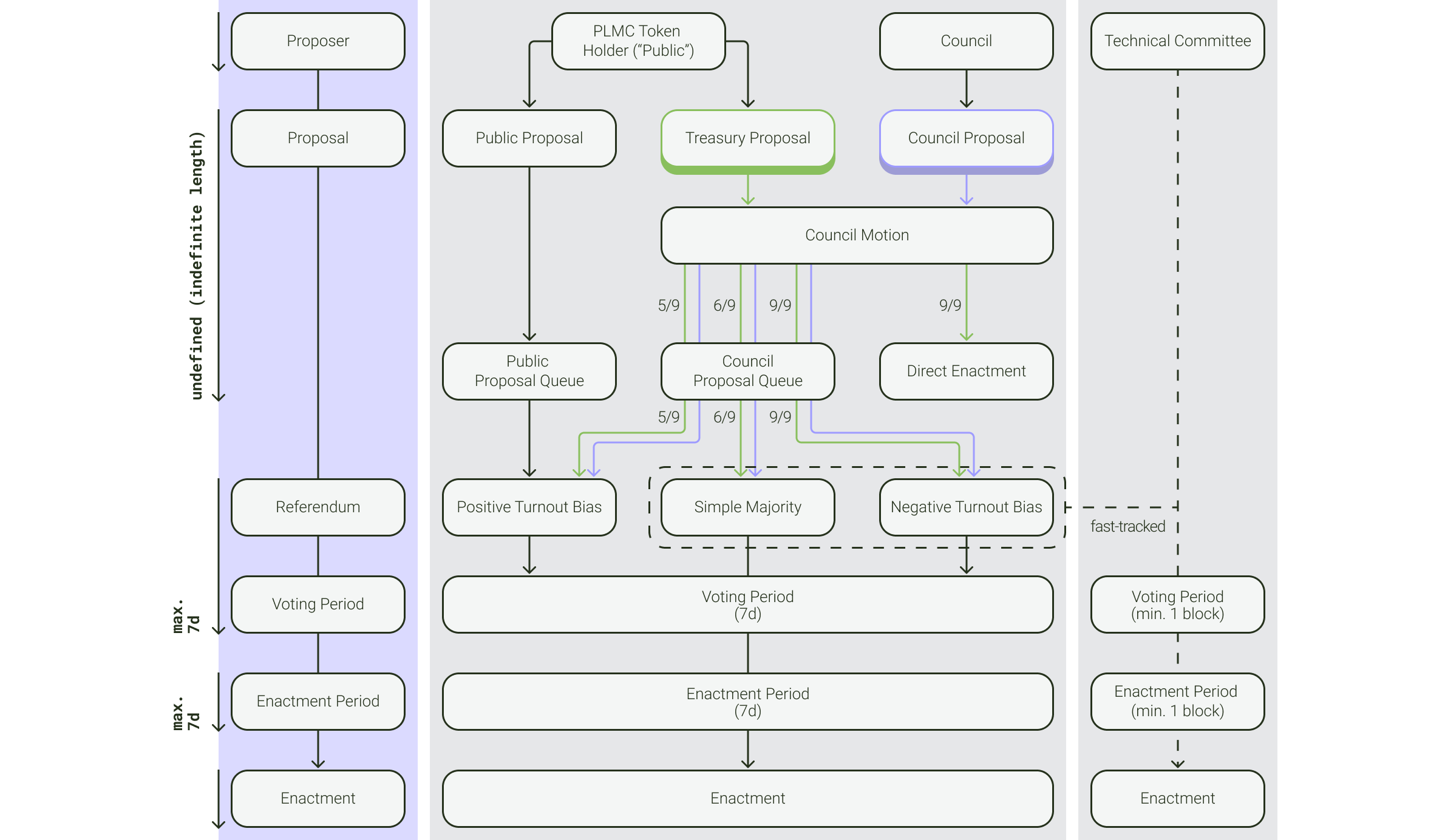
Polimec’s governance mechanism is based on proposals. Proposals are certain actions on the blockchain such as code changes which can be suggested by the public or council and generally lead to referenda which are put up for voting. If successful, the proposed blockchain actions are executed by the protocol.
Polimec’s high-level governance structure:

Proposers
The Public
All PLMC holders, i.e. the public, can submit proposals that are categorized into public or treasury proposals.
Public proposals progress through a public proposal queue and gain priority based on support, ultimately evolving into referenda with positive turnout bias.
On the other hand, treasury proposals require an assessment by the council through a council motion, leading to their placement in the council proposal queue. They either result in referenda with positive turnout bias (5/9), simple majority (6/9), or negative turnout bias/direct execution (9/9). In the latter case, 9/9 council approval for a council motion, the council will generally opt for a direct execution unless there are special reasons for holding a referendum.
The Council
Council and Prime Member
The council is made up of 9 members. However, the number of council members can change over time. Council members have fixed terms of 4 weeks.
Moreover, the council has a prime member whose vote serves as the default choice for council members who abstain from voting, in cases where a majority decision is not achieved through the council’s votes.
The selection of the prime member is determined through a borda count method. In its simplest form, PLMC holders assign points to council members based on their ranking; one point for the last choice, two points for the second-last choice, and so on. Then, the total points for all members are summed up. The member with the most points is automatically declared the prime member. The prime member’s role is to guarantee that a valid decision is taken, even when some council members abstain from voting.
Council Election
PLMC holders participate in elections to choose council members. Candidates nominate themselves for these elections.
Votes are calculated by the phragmén method. In its simplest form, voters lock PLMC to vote for candidates from the candidates list. On Polimec, voters can simultaneously vote for 1 to 8 candidates using the same amount of PLMC. In each election, the candidates with the highest PLMC total win the seats, taking into account the weighting of the votes from previous elections. As an ongoing process, council candidates retain their votes from the previous election as long as PLMC holders do not change it.
PLMC used to vote for council members are locked for 4 weeks starting from the time of the vote. They remain pledged in support for the candidates until the pledge is revoked. This means PLMC used for elections can be revoked after the lock period has ended or changed at any time, which would renew the lock duration to another 4 weeks. Note that the renewed pledge amount must be equal to or higher than the previous locked amount.
Governance Tasks
In addition to overseeing the treasury, the council is primarily responsible for the following governance tasks:
Submit proposals
Cancel referenda
Elect the technical committee
The council submits council proposals that must undergo a council motion. A council motion cannot be vetoed; however a referendum can be vetoed by a member of the technical committee. If the council motion passes, the council proposal is put up as a referendum. When the majority (5/9) of the council votes for a council proposal, the proposal becomes a referendum with positive turnout bias. On the other hand, when a supermajority (6/9) of the council votes for a council proposal, the proposal becomes a referendum with a simple majority. If there is a unanimous vote (9/9) for the council motion, the council proposal ends up as a referendum with negative turnout bias.
The Technical Committee
The technical committee consists of 5 individuals possessing the technical, business, and other expertise to review proposals and fast-track important ones. The members are added or removed from the technical committee via a council proposal. Given that the council motion passes, and depending on the number of council members in favor of the council motion, the voting scheme adjusts (5/9 for positive turnout bias, 6/9 for simple majority, and 9/9 for negative turnout bias).
The technical committee’s primary objective is to evaluate proposals and to:
Identify malicious proposals
Implement bug fixes
Reverse faulty runtime updates
Implement new, battle-tested features
The technical committee cannot submit proposals, however, it can fast-track proposals with simple majority (6/9) and negative turnout bias (9/9) voting from the council motion. Fast-tracked referenda are the only referenda that can be voted on simultaneously alongside other referenda. The fast track can accommodate multiple proposals. Typically, these referenda have a shorter voting period of at least 1 block and can be enacted immediately, skipping the typical 7-day enactment period. Fast-tracked referenda are designed to address major network issues that require urgent attention.
Proposals
Proposal Types
There are different proposal types that can be submitted:
Different proposal types:
Public Proposal
Public
Treasury Proposal
Public
Council Proposal
Council
Fast-Tracked Proposal
Technical Committee*
*The proposal is submitted by either the public or the council but the technical committee has the authority to fast-track it in the council proposal queue (6/9 and 9/9). This means that, even though it would typically fall under the purview of the public or the council, it is allocated to the technical committee.
Proposal Actions
Supporting Proposals
Anyone can submit a proposal by depositing the minimum amount of 100 PLMC for a certain period, measured in blocks. Submitted public proposals are added to the public proposal queue, where PLMC holders can support the proposals by depositing an equivalent number of PLMC. The proposal that gathers most support - in value, not the number of supporters - will be brought to a referendum in the subsequent voting cycle. For the public proposal queue, the transformation from proposal to referendum is dependent on support, hence the period for a proposal to become a referendum is unknown (indefinite length). Deposited PLMC for support will be returned once the proposal becomes a referendum.
Cancelling Proposals
A proposal can be cancelled by:
Public
Technical committee (5/5)
A cancelled proposal’s deposit is slashed. The slashed deposit from the proposal is transferred to the on-chain treasury, specifically to the protocol growth treasury which - in turn - empowers PLMC holders to fund valuable contributions through proposals and grants.
Blacklisting Proposals
A proposal can be blacklisted by root origin. When a proposal is blacklisted, both the proposal itself and any associated referendum are instantly cancelled. Furthermore, a proposal that has been blacklisted cannot reappear in the proposal queue. Blacklisting serves as a valuable tool for eliminating erroneous proposals with the same hash.
Referenda
Each referendum belongs to a distinct proposal with a blockchain action. They have a fixed 7 days voting period (except fast-tracked referenda) and have predefined voting options, i.e. aye, nay, or abstention. Every 7 days, a new referendum will come up for a vote, assuming there is at least one proposal in one of the queues. There is a public proposal queue and a council proposal queue. The referendum to be voted on alternates between the top proposal in the public proposal queue, where each proposal’s rank is based on support, and the council proposal queue, which contains a maximum of one proposal at a time.
The voting period of 7 days starts once a proposal is selected for a referendum. If the proposal is approved, it will go through an enactment period of 7 days which is the time between the voting for the referendum ends - assuming it was approved - and the changes being enacted. Rejected proposals can be resubmitted. Fast-tracked referenda are the only ones that can be voted on simultaneously with other referenda.
Referendum Types
There are distinct types of referenda, each with different paths to enactment (if the technical committee does not veto it):
Positive turnout bias referendum
Simple majority referendum
Negative turnout bias referendum
The different voting mechanisms revolve around the idea of a changing supermajority based on the percentage of voter turnout.
Behavior of changing supermajority:

Referenda with positive turnout bias must be agreed upon by a supermajority of aye votes to mitigate attacks by malicious or ill-conceived proposals. Conversely, when a proposal is unanimously voted in favor by the council, it benefits from using the negative bias. It is assumed that a low turnout is less problematic if the council proposes a referendum. Also, the council members are elected by the community and have strong technical as well as functional knowledge about the system, and it is assumed that solid justifications back changes proposed by the council.
Positive Turnout Bias Referendum
Referenda with a positive turnout bias are either submitted by the public or the council through a council motion.
In the case of a public proposal, it enters the public proposal queue. If it receives enough support, it will become a referendum with positive turnout bias. In the case of a treasury and council proposal as origin, the council motion can pass with simple majority (5/9) to become a referendum with a positive turnout bias.
A positive turnout bias requires a supermajority of aye votes to carry at low turnouts, but as turnout increases towards 100%, it becomes a simple majority. This is called a positive turnout bias because the required margin of ayes decreases as turnout increases. Thus, the following formula applies:
Approve represents the number of aye votes, while against refers to the number of nay votes. Turnout is defined as the total number of voting tokens, excluding those voluntarily locked. On Polimec, the electorate is defined as a dynamic number, representing the total number of tokens issued on the network minus the tokens allocated to the protocol growth and blockchain operation treasury. Initially, the network issued 100,000,000 PLMC, with 40,000,000 PLMC allocated to the on-chain treasury. Therefore, the initial electorate on Polimec is 60,000,000 PLMC.
Simple Majority Referendum
Referenda with simple majority can originate as either treasury or council proposals.
A simple majority requires more than 50% of the votes to be for a referendum to pass. Thus, the following formula applies:
Negative Turnout Bias Referendum
Referenda with negative turnout bias are originally submitted as a treasury or council proposal. Both proposals have to pass a council motion. If the council motion, in the case of the council proposal as origin, passes unanimously (9/9), it proceeds to the council proposal queue, ultimately leading to a referendum with negative turnout bias.
A negative turnout bias requires a supermajority of nay votes to reject at low turnouts, but as turnout increases towards 100%, it becomes a simple majority. This is called a negative turnout bias because the required margin of nays decreases as turnout increases. Thus, the following formula applies:
Voting on a Referendum
To vote, a voter generally must lock their PLMC for at least the enactment period of 7 days, and thus beyond the end of the referendum. This serves the dual purpose of mandating a minimum economic commitment to the outcome and discouraging the practice of vote selling.
It is also possible to vote without locking, but - given the stake - the vote is worth a small fraction of a normal vote. However, even individuals holding a modest quantity of PLMC can still influence the referendum outcome through conviction voting.
Conviction Voting
Polimec employs a concept known as conviction voting, enabling PLMC holders to increase their voting power on a particular referendum by specifying the duration for which they are willing to lock their PLMC. Hence, the number of votes for each PLMC holder is calculated as follows:
Correlation between lock periods (in days) and conviction multipliers:
0
0.1
7
1
14
2
28
3
56
4
112
5
224
6
The maximum lock period is set to 224 days and thus to a conviction multiplier of 6. Only the predefined lock periods/conviction multipliers are allowed.
During the period of PLMC lock, the voter restricts the ability to transfer. Also conviction lock periods are not cumulative, but based on the longest lock period enabled by each vote. For example, voting with a conviction multiplier of 4 on a referendum locks the tokens for 56 days. If the same account votes with a conviction multiplier of 3, 14 days later in a different referendum, the tokens are locked 28 days from that vote. The longest lock period is enabled, meaning that the tokens will be unlocked 56 days after the first vote (and the second lock period expires during the first lock period).
Example of conviction voting:
Kilian
10
224
6
60
Tome
20
7
1
20
Valentina
15
14
2
30
Despite Tome and Valentina individually locking a higher amount of PLMC than Kilian, their shorter lock periods result in their voting power being lower than Kilian’s. This is thanks to the power of locking PLMC for a conviction multiplier. Note that the lock period is only enacted for the PLMC voting for the successful outcome of the referendum.
Voting Power Delegations
On Polimec, voting power can be delegated to another trusted account. By delegating to another account, the added voting power of PLMC, along with the specified conviction level, is delegated. Once the delegation is in place, the account being delegated to does not need to take any specific actions. The key difference is that, when the democracy system counts votes, the delegated PLMC gets added to the vote cast by the delegate.
Voting Example
John
Aye
200,000
28
3
600,000
Peter
Aye
100,000
28
3
300,000
JJ
Nay
150,000
112
5
750,000
Total
N/A
450,000
N/A
N/A
1,650,000
Assumption for this example is that it refers to a referendum with positive turnout bias. Thus, the following formula is selected:
As a next step, the votes have to be calculated:
900,000
750,000
450,000
60,000,000
Entering the votes into the positive turnout bias formula shows the following result:
Since the example is a referendum with positive turnout bias, supermajority approval would be used to calculate the result. Supermajority approval requires more aye votes to pass the referendum when turnout is low; therefore, based on the above result, the referendum is declined.
Enactment Period and Enactment
The enactment period is the time between the voting for the referendum ends - assuming it was approved - and the changes being enacted. For referenda, the enactment period is typically a fixed duration of 7 days. However, referenda that are fast-tracked by the technical committee have a shorter voting period of at least 1 block and can be enacted immediately, skipping the typical 7-day enactment period. Fast-tracked referenda are designed to address major network issues that require urgent attention.
Last updated

